JA尾道市
メニュー
サイト内検索

JA尾道市|尾道、向島、因島と世羅町の農業協同組合(農協)

  • 小 (標準)
  • 中
  • 大

アクセス
ご利用にあたって
お問い合わせ
検索
    • ごあいさつ
    • 経営理念
    • 経営方針
    • 概要
    • 採用情報
    • 施設紹介
    • 情報公開
    • 各種方針
    • 金融商品の勧誘方針
    • 行動計画
    • 信用事業
    • 共済事業
    • 指導事業
    • 販売事業
    • 購買事業
    • 保管事業
    • 利用事業
    • 高齢者福祉事業
    • 葬祭
    • 重要なお知らせ
    • 農業(購買・営農)
    • 貯金(貯める)
    • 融資(借りる)
    • 共済(備える)
    • 特産品
    • 加工品
    • ええじゃん尾道 尾道店・向島店
    • ごあいさつ
    • 経営理念
    • 経営方針
    • 概要
    • 採用情報
    • 施設紹介
    • 情報公開
    • 各種方針
    • 金融商品の勧誘方針
    • 行動計画
    • 信用事業
    • 共済事業
    • 指導事業
    • 販売事業
    • 購買事業
    • 保管事業
    • 利用事業
    • 高齢者福祉事業
    • 葬祭
    • 重要なお知らせ
    • 農業(購買・営農)
    • 貯金(貯める)
    • 融資(借りる)
    • 共済(備える)
    • 特産品
    • 加工品
    • ええじゃん尾道 尾道店・向島店

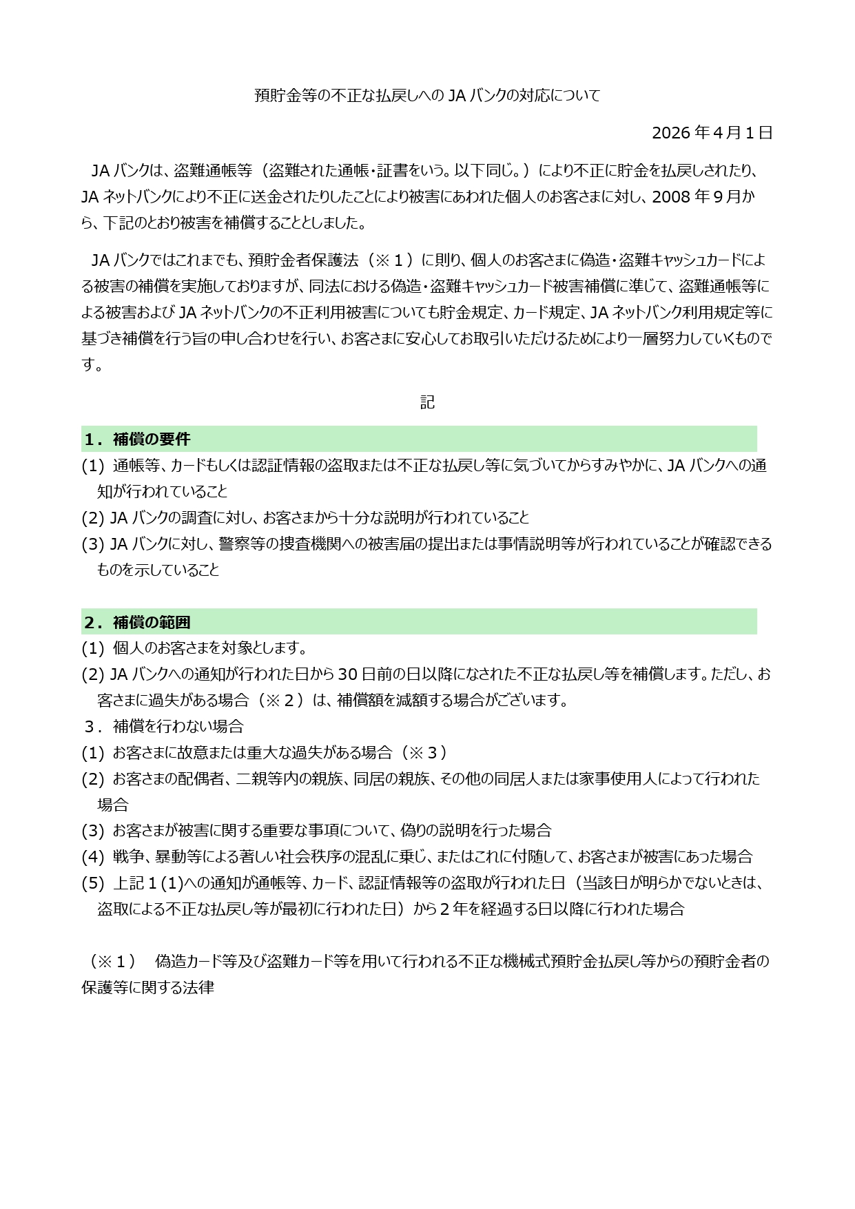
預貯金等の不正な払戻しへのJAバンクの対応について

2026.04.03
  • 重要なお知らせ
概要はこちら
預貯金等の不正な払戻しへのJAバンクの対応について_page-0001
« 前へ
  • 重要なお知らせ
次へ »
JAバンク広島
JAバンクローン
JAネットバンク
JA共済
みんなのよい食プロジェクト
ひろしま農業応援ガイド
JA葬祭

JA尾道市について

  • ごあいさつ
  • JA尾道市の経営理念
  • JA尾道市の経営方針
  • 尾道市農業協同組合概要
  • 支店・出張所・施設紹介
  • 情報公開
  • 各種方針
  • コンプライアンス・基本方針
  • 金融円滑化に向けた取り組み
  • 金融商品の勧誘方針
  • JA尾道市 行動計画
  • ホームページにつきまして

事業のご紹介

  • 信用事業
  • 共済事業
  • 指導事業
  • 販売事業
  • 購買事業
  • 保管事業
  • 利用事業
  • 高齢者福祉事業
  • 葬祭

サービス案内

  • 重要なお知らせ
  • 農業(購買・営農)
  • 貯金(貯める)
  • 融資(借りる)
  • 共済(備える)

広報誌

特産品・産直市

  • 特産品
  • 加工品
  • ええじゃん尾道
    尾道店・向島店

営農情報

  • ご利用にあたって
  • お問い合わせ
  • 個人情報保護方針
  • サイトマップ

copyright 2024 JAOnomichi-city All right reserved
当ホームページ内の文章・写真・イラスト等、すべてのコンテンツの無断転載を禁止します

TOPへ
HOME
新着情報
  • お知らせ
JA尾道市について
  • ごあいさつ
  • JA尾道市の経営理念
  • JA尾道市の経営方針
  • 尾道市農業協同組合概要
  • 採用情報
  • 支店・出張所・施設紹介
  • 情報公開
  • 各種方針
  • コンプライアンス・基本方針
  • 金融円滑化に向けた取り組み
  • 金融商品の勧誘方針
  • JA尾道市 行動計画
  • ホームページにつきまして
事業のご紹介
  • 信用事業
  • 共済事業
  • 指導事業
  • 販売事業
  • 購買事業
  • 保管事業
  • 利用事業
  • 高齢者福祉事業
  • 葬祭
サービス案内
  • 重要なお知らせ
  • 農業(購買・営農)
  • 貯金(貯める)
  • 融資(借りる)
  • 共済(備える)
広報誌
特産品・産直市
  • 特産品
  • 加工品
  • ええじゃん尾道 尾道店・向島店
営農情報
ご利用にあたって お問い合わせ
個人情報保護方針 サイトマップ